随着带量采购不断加码乃至“双通道”政策的实施,处方药发展空间被大幅压缩,反观OTC药品,受到各项政策的影响较小,不少畅销OTC品牌更是成为了稀缺资源,受到热捧。
01 OTC畅销药品数量不断增加
根据中国非处方药物协会官网发布的《2021年度中国非处方药生产企业综合统计排名》、《2021年度中国非处方药产品综合统计排名(中成药)》、《2021年度中国非处方药产品综合统计排名(化学药)》、《2021年度中国非处方药黄金品种名单》等文件来看,我国OTC药企2021年100强榜单,与前几年相比前十几位排名总体变化不大(具体榜单详见文末附件)。
从上榜的品牌数量来看,2021年上榜的畅销OTC品牌总数较2017年接近翻了1倍,从240个增加至430个——其中,化学药OTC畅销品牌方面与2017年相比增加了55个品牌;中成药方面,OTC畅销品牌方面与2017年相比增加了135个品牌,增加幅度和绝对值数量均高于化学药。
各类别OTC畅销品牌数2017-2021年变化情况如下表:


注:数据根据非处方药协会资料统计,供参考
02 OTC药企TOP10哪家强?
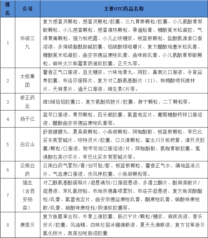
根据OTC协会披露的畅销OTC药品名单整理情况来看,截至目前我国OTC排名前10位的企业销售的主要OTC药品超过180个,保守估计其中半数以上销售额超过亿元以上。
这10家企业上榜的OTC畅销主要产品如下:


注:数据根据非处方药协会、上市公司年报、研报等数据整理,供参考
03 市场需求旺盛,畅销OTC品牌受益
随着中国经济发展水平的提高和医疗水平的提升,中国已成为全球第二大健康消费及OTC药品市场,年均增长率在6%。
业内预计,未来在人口老龄化加速、药品带量采购、处方外流及药品电商不断发展等因素的驱动下,OTC药品行业有望保持10%左右的增速。这一发展趋势也在药店终端市场和药品网上药店终端的市场发展期趋势中得到印证。
根据米内网发布的三大终端六大市场发展情况来看,在2020-2021年新冠疫情的冲击下,尤其是2020年我国药品终端市场总的销售额出现超过8%的下滑,但是实体药店终端出现逆势增长,网上药店更是实现了超过75%的增长。
在2021年上半年,实体药店持续保持增长,网上药店仍是保持近70%的增长。
随着中国大健康市场的扩容,预计OTC药品市场规模有望从目前的3000亿元左右扩大到未来的6000-8000亿元,市场规模庞大。
《2021中国卫生健康统计年鉴》数据显示,我国慢性病患者超过2.6亿人,保守预计目前已超过3亿人;2018年心脑血管病、癌症和慢性呼吸系统疾病是我国城乡居民的主要死因,合计占比超过75%。
居民的自我保健及治疗的健康意识不断增强,零售实体药店和网上药店的便利性进一步增强OTC药品市场可及性。
公开资料数据显示,我国网民数量已经超过10亿,网络购物用户规模达7.10亿,2019年交易规模达10.63万亿元,2020-2021年均在12万亿以上。包括OTC在内的网上销售也受益于市场需求的扩大。
04 品牌OTC成为稀缺资源
OTC药品的终端数量不断丰富。随着政策的放开,除了零售药店以外,一些互联网电商、中国邮政甚至连锁便利店都在争抢OTC市场。
除熟知的天猫、京东电商巨头的医药商城外,中国邮政、物美、苏宁、屈臣氏等零售连锁巨头也开始进驻药店市场。2020年、2021年外卖配送商饿了么、美团也进军了药品零售市场。
在这些因素的驱动下,一些畅销的OTC品牌尤其是国家保密品种已经成为稀缺资源,如我国连续年排名OTC畅销药企第一位的华润三九,还拥有保密品种资源的云南白药、片仔癀、同仁堂等。
华润三九
华润三九在2018-2021年连续四年在我国OTC百强企业中排第一位。主要业务包括自我诊疗和处方药板块,在品牌,产品和渠道方面都享有一定优势。
品牌方面,在“999”品牌的基础上,通过并购补充“天和”“顺峰“好娃娃”“葡萄糖酸钙锌口服溶液”“维生素C咀嚼片”等深受消费者认可的品牌。
此外,华润三九加速线上业务布局,在京东、阿里等各主流电商平台持续构建感冒咳嗽、儿科、肝胆、维矿等品类的品牌优势地位。
云南白药
云南白药在2021年我国OTC百强企业中排第6位。云南白药创建于1902年,以中药起家。目前业务已包括医药商业、药品、健康品和中药资源四大业务板块。
药品板块以云南白药系列(如云南白药气雾剂、云南白药膏、云南白药创可贴等)为主,涵盖补益气血、伤风感冒、心脑血管、妇科、儿童等领域的天然特色药物。其中云南白药配方为国家保密配方。
05 品牌OTC未来稳定增长可期
在过去很长的历史时期内,低效率的营销模式曾导致OTC企业的产品销售在到达一定水平后止步不前。随着我国药品渠道的不断丰富和医药企业的精细化营销水平不断提升,我国品牌OTC未来稳定增长可期。
一是药店集中度提升,工商强强联合,强势品牌OTC市场占有率会不断提升。
随着处方药的销售逐渐通过带量采购的方式销售到终端的驱动下,营销所能起到的作用较为有限,因此更多药企会将营销创新转移至OTC类药品。
如此一来,OTC类药品的营销模式不断精细化,品牌OTC与大型连锁药店强强联合的商业属性决定了品牌OTC终端市占率将伴随着药店行业集中度提升而提升。根据药监局统计的数据,我国前100连锁药店连锁率从2016年的29%提升至2020年的35%。
二是工商强强联合之下品牌OTC议价能力提升,提价存在空间。工商强强联合,品牌OTC提价能力逐步显现:在渠道和终端把控稳定的情况下,工商双方紧密联合,品牌OTC产品议价能力逐步体现,通过产品提价保证工业端合理的利润空间。如三金片(桂林三金)、通络祛痛膏(羚锐制药)、双黄连口服液(太龙药业)、护肝片(葵花药业)、健胃消食片(江中药业)在近年分别提价30%、20%、14%、8%、5%。




