1.医疗AI行业情况
医疗AI:人工智能核心应用场景,市场规模高速增长
在人工智能的所有应用中,医疗行业位列首位。据中商产业研究院统计,2020 年 AI+医疗已占人工智能市场的 18.9%。另据 IDC 统计数据,到 2025 年人工智能应用市场总值将达 1270 亿美元,其中医疗行业将占市场规模的五 分之一。从基础层到应用层,医疗AI广阔市场大有所为。 随着人工智能AI在医疗领域的深入应用,药物研发与医学影像等细分市场呈现出强劲的增长态势。据动脉网数据 统计,2020年中国医疗AI市场规模已达到66.25亿元,结合AI辅助新药研发和AI助力肿瘤诊疗等市场赛道估算,预 计2020-2025年复合年增长率(CAGR)为39.4%,2025年将突破300亿元。
医疗AI历史足迹:厚积薄发,期待成果落地
AI医疗经历较长的验证期后,迎来快速兑现。我国对于医疗AI的研究始于1980年代,经过了算法由雏形初现到快速迭代、 深度学习拓展等阶段,在多年沉淀后迎来注册审批与市场过渡阶段。2020年前,由于商业路径不清晰、落地场景未被验证、临床价值不足等原因,医疗AI的价值市场认知不足,但截至目前,已有49个AI医疗器械获得NMPA颁布的Ⅲ类证,多家医 疗AI企业具备可落地的软件和可兑现的收入,医疗AI迎来快速发展阶段。
医疗AI商业化探讨:价值、模式与壁垒
通过AI为传统的医药产业链赋能,带来产业变革,而其价值体现在扩容(新产品)、降本(减少费用)、 增效(提高效率)这三个方面。而商业模式分为平台服务、硬件设备、软件服务三个方向,各自有各自的 核心壁垒。
2.AI+医疗服务
AI检验/病理诊断:高精度高质量AI识别,重塑医疗体系
AI检验诊断:检验医学是现代医学的重要组成部分,临床决策所需信息70%来自检验 ,而以数据挖掘、机器学习 (machine learning, ML)、专家系统为支撑的 AI 技术正在成为强大的辅助工具。AI可以自动验证报告,进行初步审 核;全实验室智慧互联,质量控制将更为精细、快速、简便,节约质控成本的同时,提高检验质量。
AI病理诊断:计算机视觉、分子病理学、基因组学和生物信息学的快速进步促进了计算病理学的发展。计算病理学允 许研究人员和临床医生以前所未有的方式,通过量化癌症组织病理学提取大量的生物学和临床相关信息。AI算法提供 了从大量数据中提取信息的框架,因此支持的计算病理学有望改变未来癌症的诊断、研究和治疗方式。
AI诊断相关标的:润达医疗,走在商业化最前列
目前收入主要来源:LIS、BIS系统和昆涞质控软件及质控品等基础信息软件,安装费用150~250万/套,每年收取 平台运营费用。 MAI47,SIMS,POCT等智慧管理数字化产品:随着检验项目的增多和专科检验复杂程度的加深,医院对精细化智慧 管理的需求增强,软件市场的需求和相对应的规模会逐步打开,公司有望持续受益。 质控产品:随着全国医疗机构检验结果互认的进程的推进,医院对质控软件及检验结果互认软件平台的市场需求激增,未来昆涞相关质控软件及质控品市场有望迎来大的市场。
未来盈利来源:AI解读检验报告系统,由公立医院向基层医疗体系的渗透。1~3年:将慧检系统安装进公司深度合作的400+医院机构,同时持续迭代和完善机器学习模型直至完备;与政府合作 搭建医疗健康平台,利用服务向C端延申。 3~5年:将完备的AI模型推广至公司其他合作的医院机构及广大基层医院,持续赋能医疗体系。
院内信息化:政策加持,蓬勃发展
需求推动,医疗信息化野蛮生长。医疗行业进入大数据时代,传统的医院管理、医保收支结算、质控等环节对于数据处理的需求 快速增加,各类企业在洞察到医院业务发展面临的痛点,在不同的细分领域内探索,逐步在电子病历、各科室数据互通、医院评 级、药房自动化等领域形成可落地的应用,院内信息化逐步形成独立赛道。受益于政策,医疗信息化发展迎春风。
医院作为我国医疗服务体系的核心,目前仍然处于智能化管理的初级阶段。随着医疗信息化、大数据、人 工智能等技术进步,医院数字化转型进程加速,通过人工智能加速医疗机构管理变革的时刻悄然来临。
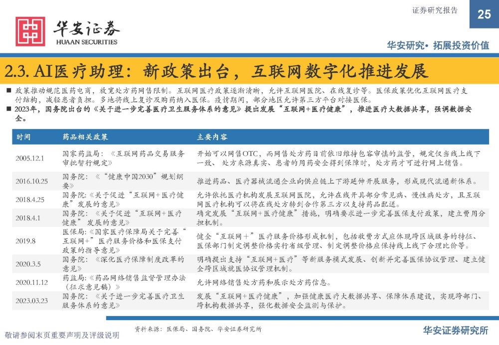
AI医疗助理:生成式AI使C端医疗可及性大大提升
根据Open AI于2023年3月20日发布的一篇有关GPT-4在解决医学挑战方面的论文展示,GPT-4在官方USMLE(美国执业医师资格考 试)考试题目上表现出了显著的进步,与GPT-3.5相比,在两个考试中的表现提高了30个百分点以上,性能极大提升。
作为测试,我们通过向ChatGPT(GPT-4)提供真实高 血压案例进行咨询,发现ChatGPT能够给出基本的回答 ,并提供相关依据。可以看出,ChatGPT的回答和建议 具有很强的可读性和专业性,使患者对医疗的可及性大 大增强。
AI有望与互联网医疗产业链多业态融合,赋能完整的“医+药+险”闭环。在线问诊市场增长迅速,互联网医院发展深化;医药电商行业渗透率 不断突破,B2C、O2O、B2B三大业务模式协同发展;医疗信息化需求推动行业增长;互联网商保技术赋能提升产业链价值。整体而言,各方面 驱动力共同推动医疗产业创新和发展。
AI医疗解决方案:大数据综合服务赋能医疗行业
2019年中国医疗行业内医疗信息化投资总额为人民币1,456亿元,预计到2024年将增长至人民币3,567亿元,复合年 增长率达19.6%。其中生命科学公司CRO投资(38%),生命科学公司数字营销投资(28%)和医院IT投资 (25%)占比较高。
中国医疗大数据解决方案市场2015年的规模(根据健康医疗大数据解决方案服务供应商的销量而计算)为人民币 18.67亿元,到2019年增长为105.42亿元,2015-2019年复合年增长率为54.2%;预计到2024年将增长至人民币577亿元 ,预计复合年增长率达40.5%。医疗大数据解决方案整体渗透率(指医疗大数据解决方案的销售收入占中国医疗信 息化投资总额的百分比)有望从2019年的7.2%增长到2024年的16.2%。
3.AI+医疗器械
AI-ECG:动态心电监测,拓展院内和院外多场景应用
辅助诊断,与心电图机相搭载 。2018年获得美国FDA批准和欧盟CE认证; 2020年2月获得国家药品监督管理NMPA批准 注册; 院内场景和居家场景均可以使用,协助基层 医院突破报告解读产能瓶颈,并完成质控升 级,还可为慢病患者提供便捷的远程服务; 截至2021年底,乐普医疗的AI-ECG心脏中 心已累计应用在超过9100家机构,实现实时 心电服务量4000+万份、累计实时心电服务 量16000+万份,实现动态心电服务量45+万 份,累计动态心电服务量250+万次。
影像AI :医疗领域中AI应用最为广泛的场景之一
影像识别叠加人工智能技术,是在医疗领域中AI应 用最为广泛的场景之一。医学影像以庞大且相对标 准的数据为基础,叠加智能图像识别等算法的持续 进步,为人工智能医疗在该领域的落地应用打下基 础。 瑞影云++:迈瑞医疗于2019年推出,用于打通超声 远程质控、教学培训、远程会诊以及研讨社区等智 慧医疗场景,已覆盖20+省、自治区、直辖市,未 来将助力国内医疗资源的均衡分布,实现分级诊疗 体系,在智慧医疗方面进行进一步探索。 万里云:美的集团、万东医疗、阿里巴巴旗下重要 的影像生态服务企业,打造以云计算、大数据和人 工智能AI为基石的“智慧影像”整体服务,面向各 级医疗机构提供医学影像SaaS信息化服务、个性化 优质影像诊断运营服务和诊断中心整体解决方案。 万里云智慧医学影像云平台目前服务医院达6200+ 家,累计服务人次突破4000万+例,日均影像数据 传输量50000+例。
AI智能消融:心脏电生理消融手术领域已广泛运用
一种人工智能辅助的、量化的房颤 消融策略——VISTAGE SURPOINT已在欧洲多项研究中证 明了其有效性与安全性,其可以在 安全实施的基础上进一步提升房颤 消融的效果。2022年12月,JACC Clin Electrophysiol杂志发表了一项 在美国的相关验证文章。AI 是一 个可以在射频消融手术中有效预测 损伤深度的消融指数,结合了压力、 功率、时间三个关键参数,准确性 达到 1 mm,提高了消融的有效性 和安全性。
AI放疗:解决物理师短缺,缩小地区医疗资源差异
AI+放疗计划:放疗计划的制定只是属 于肿瘤治疗的环节之一,想要真正将专 家从繁重的工作任务中“解放出来”, 则需要在每个环节都能提高工作效率。 这当中不仅包括放疗,同时还包含治疗 后的实时反馈,以及下次治疗之间的治 疗跟踪。 AI+放疗设备:2020年2月,瓦里安宣布 其Ethos™智慧放疗平台获得FDA批准上 市。Ethos智慧放疗平台可以实现自适应 放疗,根据肿瘤形状、细胞特征以及周 围器官改变而移动的肿瘤位置来进行调 整,整个疗程中的每一次治疗都依据患 者最新的肿瘤信息进行,极大避免了在 1个疗程治疗中后期对已经痊愈的健康 组织的伤害,最大限度保护正常组织。
AI医疗机器人:手术机器人、康复机器人纷纷推出
一种手术机器人基于立体视觉技术 进行检测跟踪,术前可为外科医生 提供个性化手术方案,术中可以自 主规划运动路径及范围,实现机械 臂的精准定位与控制,提升手术精 准度及效率。
人工智能技术对康复理疗装备的加 持,促进患者的主动参与和积极配 合,客观评价康复训练的强度、时 间和效果,使康复治疗更加系统化 和规范化,满足患者的长期康复医 疗需求。
4.AI+医药研发
AI制药:底层突破降本增效,提高新药研发成功率
AI制药的发展是一个随着底层基础理论从“0”到“1”的发展过程,随着理论到实践的突破性应用,AI制药的发展经历 了几次“AlphaGo”般重大突破发展时期。AI制药的快速发展集中在2018伊始,国外以谷歌DeepMind,国内以英矽智能为 首的公司相继为业内熟知,2020年行业进入加速发展期,资本开始大量涌入赛道,催化公司发展,业内合作纷纷建立。 相较于传统的药物发现过程,AI赋能在临床前发现阶段缩短药物研发周期,根据Exscientia的数据,可平均节约药物合成 时间40~60%,降低研发成本,并提高研发成功率12%~14%。例如国内的AI制药龙头公司,英矽智能在临床前发现阶段 的靶点发现到先导化合物的优化,只需要约18个月完成,总体投入不超过270万美金,而这个过程过去往往需要五年甚至 更长,并需要投入数亿美金。
AI制药商业模式:回归创新药企本质,管线推进显真价值
AI制药公司的商业模式可分为三类:1)软件供应商:提供算法进行软件产品授权,医药专业性较低,产品溢价低可快速 切入市场并创造营收,如OpenEye、Chemical Computing Group等计算机公司采取此模式;另外也有一些公司采取向软件 整合延申,提供“电脑内服务”如Atomwise等。2)AI+CRO:提供新药研发服务,集中在临床前靶点发现、先导化合物 发现,更加偏向CRO模式,临床前阶段进行向外授权,用一定新药研发风险换取较多上行空间收益,如Exscientia、Absci 等。3)AI+Biotech:自研新药研发并推进临床研究,偏向创新药企模式,专业性高,进入门槛高,可在临床一定阶段向 外授权或自主商业化,创造更高价值,如薛定谔、英矽智能、Relay Therapeutics、BenevolentAI、Cyclica等。
而采用多种商业模式,从软件授权到新药研发“端到端”AI赋能制药的公司,以薛定谔、英矽智能为代表。底层AI自主 的新药研发,随着临床管线的推进,AI赋能制药实际价值得以显现,切实加快药物研发,解决未满足临床需求。
AI+CRO:如雨后春笋,2018~2021迎来创业潮
从成立时间上看,中国分别在2018年和2021年分别迎来了一波创业潮。技术领域上,主要还是集中在AI+小分子领域。另外,中国AI CRO公司 最大的创业背景仍然来自高校和研究机构的成果转化,是AI制药创新发展的源动力和引擎。
AI+CRO:药明康德AI布局——成立HitS事业部+投资AI初创企业
药明康德HitS事业部立足DEL技术,注重数字化平台的建设,基于行业领先的实验DEL数据集和经过验证的机器学习模型库,创新性地将DEL 技术和机器学习相结合,形成以人工智能为基础的新型DNA编码化合物库平台,助力于肿瘤等疾病的创新型药物的开发。根据2022年报,药明 康德拥有领先的 DNA 编码化合物库(DEL)和苗头化合物发现平台,服务客户超过 1500 家,DEL 化合物分子数量超过 900 亿个,6000 个独 有的分子支架,35000 个分子砌块。2022 年,一家客户利用公司的 DEL 技术进行苗头化合物筛选,该项目已成功进入临床。这是公司第一个有 公开发布信息的通过 DEL 筛选的苗头化合物进入临床,也是对公司技术平台的重要验证。
报告节选:
