4月11日,据CDE官网显示,长春金赛药业有限责任公司(以下简称“金赛药业”,长春高新子公司)1类新药注射用金纳单抗的上市申请获得受理。据了解,该药物是一款抗IL-1β抗体。

图片来源:CDE官网
巨大市场潜力
新型药物弥补空白
据弗若斯特沙利文预测,2023年全球及我国高尿酸血症及痛风患病人数或将分别达到14.2亿、2.4亿人。我国的痛风药物市场规模预计将从2020年的28亿元增长至2030年的108亿元。基于庞大的患者群体数量及颇具前景的市场规模,相关药物需求量持续增长。与此同时,对痛风患者而言,传统抗炎药物可能存在禁忌症或逐渐出现了不耐受情况,因此临床对新型抗炎药物仍然存在需求。
相关研究表明,过量的白介素是多种炎症疾病的致病因素。抗白介素-1β(IL-1β)参与多种自身免疫性炎症反应和多种细胞活动,抗IL-1β抗体能够快速和特异性地阻断IL-1β与其受体的结合,从而阻断炎症发生。
金纳单抗是长春高新子公司金赛药业开发的一款IL-1β单抗,目前正针对急性痛风性关节炎、全身型幼年特发性关节炎及间质性肺病等适应症展开研究。在2023年报中,长春高新提到,已完成金纳单抗针对急性痛风性关节炎的 III 期临床主要研究部分,数据显示该药物能够有效缓解患者疼痛,并可显著降低复发风险。

图片来源:长春高新
据推测,本次金纳单抗的上市申请获得受理,针对的适应症或许为急性痛风性关节炎。
拓展在研管线
打造下一个“生长激素”
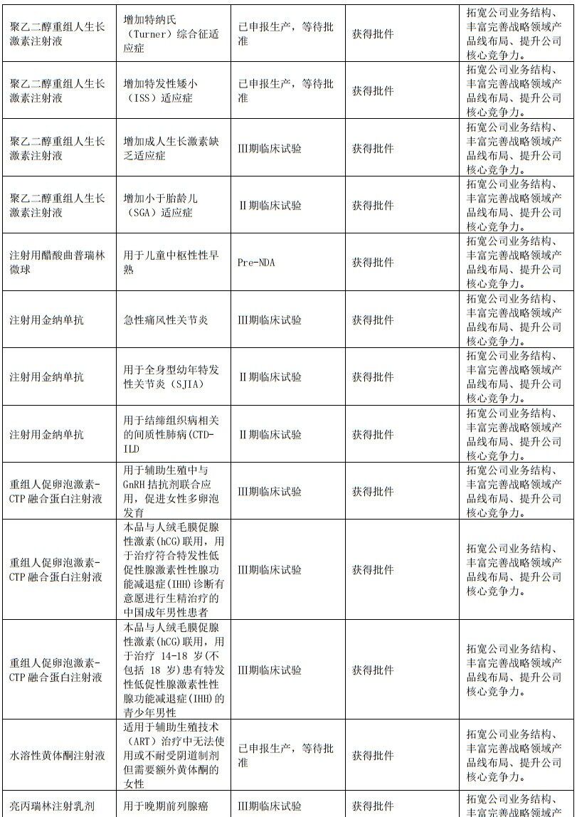
3月20日,长春高新发布2023年报,全年实现营收145.66 亿元,同比增长 15.35%,其中子公司金赛药业贡献110.84 亿元(+ 8.48%)。同时,长春高新对包括金纳单抗在内的重点在研项目进行了罗列。




图片来源:长春高新2023年报
生长激素
生长激素是长春高新年销售额数十亿元级别的王牌产品,目前正持续开发新适应症。据报告显示,长春高新的生长激素产品获批适应症已增加到 12 项。与此同时,聚乙二醇重组人生长激素注射液还有多个适应症正在研究中,其中成人生长激素缺乏适应症已开启III 期临床患者入组,并且向美国 FDA 提交了IND 申请。
亮丙瑞林注射乳剂
亮丙瑞林是天然存在的一种人工合成的九肽类似物,属于促性腺激素释放激素(GnRH)激动剂,可在连续给药时抑制垂体促性腺激素分泌并抑制睾丸和卵巢类固醇生成。据报告显示,长春高新的亮丙瑞林注射乳剂基于台湾逸达新一代原位凝胶技术平台 SIF 长效原位凝胶剂平台而开发,正开展针对晚期前列腺癌、儿童中枢性性早熟、绝经前乳腺癌等适应症的相关临床研究。
金妥昔单抗注射液
金妥昔单抗是一款抗VEGFR2单克隆抗体,能够通过特异性结合VEGFR2而阻断 VEGF/VEGFR2 信号通路,从而抑制肿瘤细胞生长。目前,金妥昔单抗正开展针对晚期胃或胃食管结合部腺癌等癌症适应症的临床研究。
此外,长春高新在研产品管线上还有可用于辅助生殖的重组人促卵泡激素-CTP融合蛋白注射液和GenSci125等药物,以及多款预防性疫苗项目。
结语
即便已拥有重磅王牌产品生长激素,“东北药茅”长春高新仍然持续加大研发投入、加速拓展在研管线。通过进一步扩大产品布局,长春高新有望打造出下一个“王牌产品”。
