

近年来,CAR-T细胞可谓是一个研究大热门。对于恶性肿瘤而已,被认为极具前景的治疗手段,尤其是在血液系统肿瘤领域取得了很好的疗效。
今天就让我们来聊聊CAR-T疗法那些事。除了针对血液肿瘤,CAR-T细胞在实体肿瘤、艾滋病、抗衰等领域又有哪些进展?CAR-T battle 实体瘤CAR-T细胞不仅在血液系统肿瘤领域取得了巨大突破,在实体肿瘤中同样被认为极有前景的治疗手段之一。 然而,CAR-T细胞治疗实体肿瘤并不像血液系统肿瘤那么顺利,简单来说是CAR-T细胞如何发现实体肿瘤,如何渗透入实体肿瘤内,如何在实体肿瘤中生存并起作用等方面存在挑战。经过科学家们的不懈努力,终于取得了一些突破。2020年6月发表于PNAS的一篇文章表明[1]:靶向CD19的CAR-T细胞已经在血液系统恶性肿瘤中取得巨大成果,但在实体肿瘤中很难确定相应靶点,研究人员发现实体肿瘤细胞表面存在异常的O-糖蛋白表位,利用该表位作为CAR-T细胞靶标,从而可以对实体肿瘤进行攻击。这一发现,为CAR-T细胞治疗实体瘤提供了新思路。

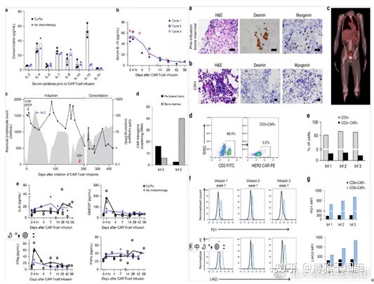
2020年7月,《Nature Communications》上发文[2]:一名患有横纹肌肉瘤的儿童,在使用经过基因改造靶向癌细胞表面上HER2蛋白的CAR-T细胞治疗后,肿瘤完全消失。



还有研究显示[5],HIV患者停止抗病毒药物后,使用CAR-T细胞疗法可以有效地抑制病毒复制,此外CAR-T细胞疗法联合PD-1抑制剂让治疗效果更持久。合理选择CAR-T细胞靶抗原并联合免疫检查点封锁可能会成为CAR-T细胞疗法今后发展的一个重要方向。CAR-T抗衰老基于CAR-T能靶向摧毁相应细胞,科学家们又将目光瞄准了一个人类的棘手问题——衰老,科学家们试想能否通过靶向清除衰老细胞从而达到抗衰老的作用。发表在《Nature》的一篇文章中[6],美国的科学家发现了衰老细胞表面普遍存在的靶抗原-uPAR,将抗uPAR抗体镶嵌于T细胞表面,研究出了CAR-T细胞的新用途,将它们用于逆转由衰老引起的疾病,如肝纤维化,动脉粥样硬化等。 CAR-T细胞疗法目前正在火热的开展中,但绝大数处于实验室研究阶段或临床研究阶段,上市的产品还比较少,仍然有问题需要解决:如副作用,治疗费用昂贵等。 但随着科技的发展,这些问题都将得到解决,CAR-T细胞疗法终将成为疾病治疗一大利器!
 
               
               
               
               
              
 
            