题记
从“质量是检测出来的”、到“质量是生产出来的”、再到“质量是设计出来的”,业内对药品质量的认识,在不停的与时俱进着;这一过程,有快乐也有痛苦,快乐的是我们对药品的理解越来越深、对质量的控制越来越强,痛苦的是“思路的转变”、以及一些表面看起来增加的工作量;但不可否认的是,QbD理念对药物研发积极的作用,以及对药物研发人员科研思路更为全面的辅助作用。
QbD的来历
质量源于设计~QbD,相关理念最早源于20世纪70年代Toyota为提高汽车质量而提出的创造性的概念,并经过在通信、航空等领域的发展逐渐形成。1985年,著名质量管理学家Julan博士在总结其质量管控经验和方法的基础上,提出质量源于设计(quality bydesign,QbD),该理论同Deming的质量十四点原则和PDCA循环、Feigenbaum的全面质量管理、今井正明的持续改善等方法和理念共同奠定了现代质量管理的基础。
对于药品行业,当人们已经普遍接受药品质量是生产出来的,不是检测出来的质量理念之后,美国制药业开始深入探讨QbD。进入21世纪,美国FDA开始在药品管理中引入QbD理念,QbD也逐渐在药品监控系统中发挥着越来越重要的作用。所谓QbD,广义定义为:在可靠的科学管理和质量风险管理基础之上,预先定义好目标并强调对产品与工艺的理解及工艺控制的一个系统的研发方法。
根据QbD的概念,药品从研发开始就要考虑最终产品的质量。在处方设计、工艺路线确定、工艺参数选择、物料控制等各个方面都要进行深入地研究,积累翔实的数据,在透彻理解的基础上,确定最佳的产品处方和生产工艺。
而从技术的角度,QbD应用的主要内容包括:设计符合患者需求的药品;设计始终符合关键质量属性的工艺;通过质量体系整合开发过程中获取的产品及工艺知识;理解处方成分及工艺参数对产品质量的影响;识别和控制关键工艺变量;持续监控及更新工艺以保证质量的一致性。

图1 质量概念的不断升级
FDA与QbD的渊源
美国FDA提出QbD,绝非心血来潮搞事情,可以说,是在血泪中总结而出......
20世纪40年代初,为了应对大量的药物致死事件,GMPs标准建立,而GMP控制质量的主要方式是质量源于检测,即QbT;20世纪60年代初,为应对药物“反应停”导致1万多名婴儿畸形的事件,颁布了《Kefauver-Harris药品修正案》,从而保证药物的安全性和有效性;2002年,FDA发布了cGMP;2004年,FDA再次对cGMP进行了升级,发表了《Pharmaceutical CGMPs for the 21st century – A Risk Based Approach》,报告一文中正式提出了QbD的概念,并且被人用药品注册技术规定国际协调会议ICH纳入质量体系中(part3详谈)。
FDA对QbD的推广,主要包括FDA的新药质量评审办公室根据对产品和工艺理解的应用建立了基于风险的药物质量评审体系(PQAS)和通过允许制药企业递交包含QbD原则应用、产品知识和工艺理解的新药申请来运行QbD实施计划;CDER的仿制药办公室OGD实施问卷式评审QbD的仿制药评审模式;CDER的合规办公室OC通过优化预批准的检查环节来评价商业环节的可行性及确认流程控制是否符合ICH Q10质量体系生命周期的要求来进一步推动QbD的执行,以及进行QbD在生物许可申请中的应用。
虽然通过QbD可以更好的对产品质量进行设计预测,但中试和商业生产实践验证工序和原材料的实际表现也是很重要的。FDA在2011年1月发布了工序验证指南强调了制药公司需要持续地积累制药相关知识的数据库,通过药品的全生命周期的持续调整来确保制造中产生的问题能够从根源上被改进。

图2 FDA“质量源于设计”模型
ICH~QbD~Q8&Q9&Q10&Q11
上面说到,在FDA提出QbD后,ICH迅速将其纳入到自己的质量体系当中。ICH对QbD的定义为,“以可靠的科学知识作为基石,对药品质量的风险进行科学合理的评估和控制,并强调对产品与工艺的深刻理解,最终达到理想的质量目标,这是一个系统的研发方法”。
2005年,ICH发布相关指南~关于药物开发的Q8和关于质量风险管理的Q9。在Q8里结合试验设计(Designof Experiments,DoE)介绍了质量源于设计QbD和设计空间(Design Space,DS)的概念;Q9介绍了质量风险控制的原则和在药物开发和生产中的应用实例。2008年,ICH发布了关于制药质量体系的Q10,系统地介绍了产品生命周期质量目标的设定和达成。
♪♪♪~ ICH Q8
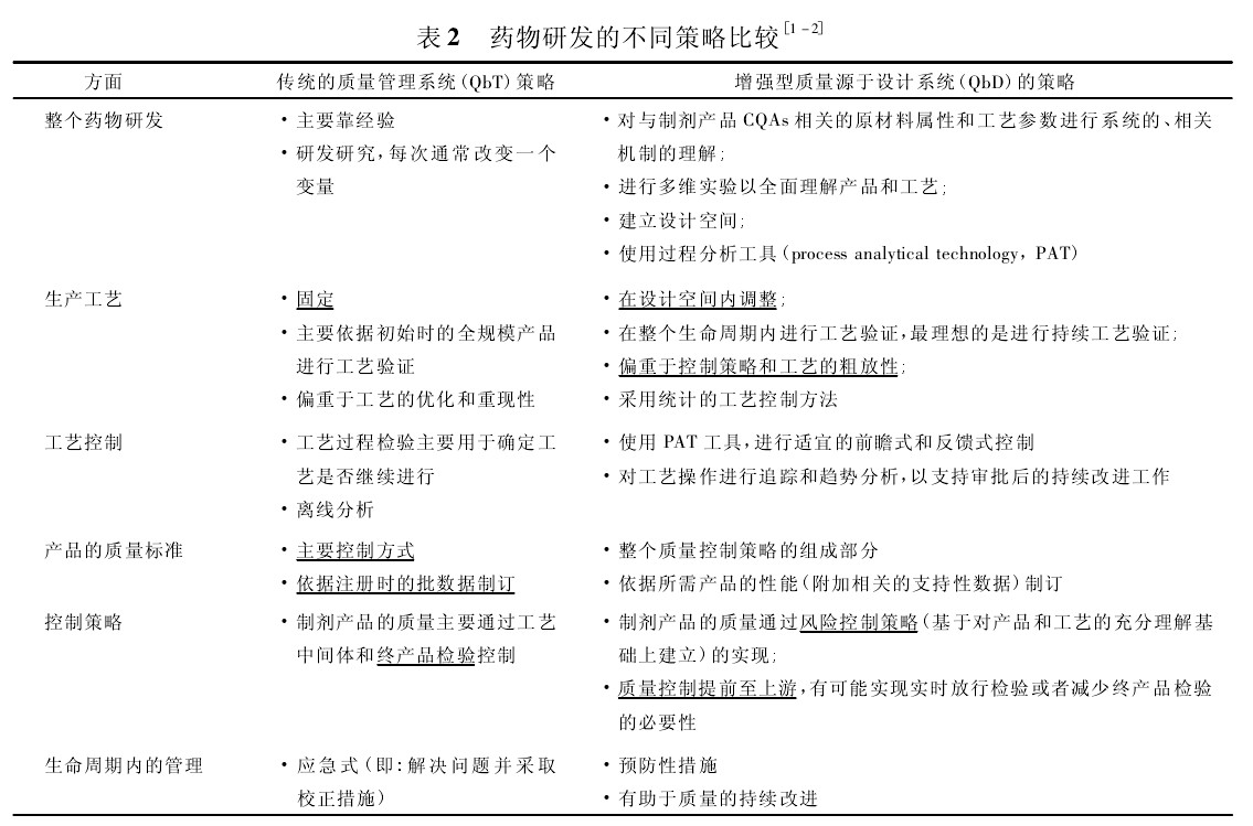
包括两大部分:药物研发(第1部分)及其补充内容(第2部分),详细介绍了在药品及其生产工艺的研发过程中如何应用科学策略和质量风险管理策略获取对产品和生产工艺的全面理解,从而为设计空间、质量标准和生产控制策略的制订提供科学依据,并为药品质量的风险管理提供坚实基础。其核心内容即为QbD。其中,ICH Q8第1部分对于可能影响药品质量的各因素在研发过程中需要考察的内容进行了详细指导,见下表。

♪♪♪~ ICH Q9
ICHQ9质量风险管理是QbD系统的核心策略之一,有效的质量风险管理采用主动策略识别药物研发和生产阶段的潜在质量问题并加以控制,能够更高程度地保障药品的高质量,而且还有助于管理当局和申报企业均能更加科学、有效地进行风险决策。ICH Q9重点介绍了质量风险管理的原则和常用分析工具。其中,质量风险管理的两个重要原则为:一、风险评估应该基于科学并用于最终保护患者利益;二、风险管理的投入应该与风险等级对应,风险等级越高,管理投入应越大。质量风险管理常规步骤,见下表。

♪♪♪~ ICH Q10
药品质量系统 (pharmaceutical quality system) ICH Q10详细阐述了如何采用QbD的理念、应用科学管理和质量风险管理这两大核心工具建立有效的药品质量系统。其中,科学管理依据已知的科学知识和在该药品生命周期内(药物研发、技术转移、商业化生产和产品停产)获得的对产品及其工艺的全面理解。
药品质量系统的目标:获得符合目标产品质量属性要求的产品、建立并维持产品的受控状态以及促进产品质量的持续改进。药品质量系统的要素包括:工艺性能和产品质量的监控系统、校正和预防措施系统、变更管理系统以及工艺性能和产品质量的管理回顾。在产品周期的各阶段(药物研发、技术转移、商业化生产和产品停产)均需要贯彻实施这4大要素,见下表。

♪♪♪~ ICH Q11
ICHQ11重点关注了原料药的开发和制造,制药公司在开发原料药过程中可以按照“传统”或“强化”的方法或联合两种方法进行。在传统的方法中,对工艺参数设定数据或者范围,原料药的控制策略通常是基于过程的重复性和测试,可以满足既定的验收标准。而强化方法更加广泛地使用风险管理以及科学知识来识别和理解影响关键质量属性(CQA)的工艺参数和单元操作,并在原料药整个生命周期中应用恰当的控制策略,其中也包括建立设计空间(详情见下表)。根据 ICH Q11,制造工艺的开发至少应包括:识别与原料药相关的潜在CQA;使影响药品质量的这些特点可以研究和控制;定义一个适当的制造过程;定义控制策略,以确保工艺过程和原料药质量。

小结
由于篇幅原因,剩余内容如“全球对QbD的研究状态”、“FDA对QbD的CMC试点计划”、“企业对QbD的反应”、“一致性评价”等内容,将在《下篇》中继续介绍。
