近日,国家卫生健康委员会组织制定了《“十四五”国家临床专科能力建设规划》(以下简称《规划》)。
《规划》指出在国家层面,除国家医学中心和委属委管医院定向支持项目外,每年至少支持各省建设150个,“十四五”期间累计不少于750个国家临床重点专科建设项目,相关专科能力达到国际领先水平,在提高重大疾病诊疗效果、降低诊疗成本、提升诊疗效率或打破技术垄断等方面取得突破性进展。
在省级层面,31个省份每年合计支持至少1000个,“十四五”期间累计支持不少于5000个省级临床重点专科建设项目,在恶性肿瘤、心脑血管疾病、代谢性疾病等影响人民健康的重大疾病诊疗领域和关键技术领域达到国内先进水平,多学科联合诊疗(MDT)、中西医结合、快速康复等先进的诊疗理念和诊疗模式得到广泛应用,重大疾病诊疗水平和疑难危重患者救治能力进一步提升,突发群体重大疾病的防控及处置能力进一步增强,国内优质医疗资源总量进一步增加,优质医疗资源分布更加均衡。
在市(县)级层面,“十四五”期间31个省份累计支持至少10000个地市级和县级临床重点专科能力建设项目。通过项目建设,形成网格化临床专科服务体系,常见疾病的诊疗能力得到大幅提升,推动实现公立医院高质量发展。
文件还提出国家、省级、地市和县域、机构层面的具体工作任务。
在国家层面,明确要加强核心专科能力建设,明确专科资源短板补齐方向,明确关键领域技术创新方向。
在省级层面,东北、西北、华北等地区重点加强心脑血管疾病相关专科能力建设,西南地区和东南地区重点加强消化系统疾病、外科创伤性疾病等相关专科能力建设。原则上,各省每年按照100万~150万人口匹配1个省级专科建设项目。
在地市和县域层面,原则上,各地每年按照70万人口匹配1个市(县)级专科建设项目,不足70万人口的县(区)“十四五”期间至少保障1个项目。
各省份国家项目通过评优机制产生。国家卫生健康委对各省推荐项目进行复核后确定为国家项目建设单位。国家医学中心和委属委管医院定向支持项目由国家卫生健康委根据相关医院申报情况确定。区域医疗中心所在医院每年可以自主确定1~2个项目纳入国家项目库,由医院自行统筹经费建设。
为避免资源过度集中,原则上国家医学中心和委属委管医院不再作为各省份国家项目建设单位,并且相关项目应当适度向非省会城市倾斜,省会城市项目占比不超过60%。
国家项目(含国家医学中心定向支持项目、委属委管医院定向支持项目、区域医疗中心自筹项目)建设周期为3年,在项目建设期末,首先由各省级卫生健康行政部门进行初步评估,明确相关指标量化改进情况和项目建设成效,评估合格项目报国家卫生健康委复核,评估不合格项目进行整改。
附:“十四五”国家临床专科能力建设规划
临床专科能力建设是国家卫生健康事业发展的重要内容之一。对加强我国医院内涵建设,引导医院发展方向,促进医院实现“三个转变三个提高”,推动医疗卫生服务体系高质量发展具有重要意义。
一、规划基础
(一)建设成效。
“十二五”和“十三五”期间,由中央财政投入70余亿元,按照鼓励先进、合理布局、整体规划、分步实施的原则,从人才培养、临床诊疗技术研发和关键设备购置等方面支持了1700余个临床重点专科建设项目,覆盖全国31个省(自治区、直辖市)和新疆生产建设兵团300余家三级医院,涵盖了除预防保健诊疗科目外的所有一级诊疗科目,以二级诊疗科目为主,部分专业细化到三级诊疗科目。通过持续的支持和建设,我国临床专科能力得到快速提升。一是优质资源总量快速增加,资源配置结构更加均衡。医疗服务总量和服务效率明显提升,麻醉、重症医学、儿科等薄弱专业得到加强。二是区域协同能力普遍增强。通过专家派驻、技术推广、会诊等形式,促进优质医疗资源有序有效下沉和医疗服务体系协调发展,基础医疗机构和中西部地区医疗服务能力明显提升。三是专科服务能力明显提升。以医疗服务能力、医疗质量安全及医疗服务效率为核心的专科能力建设成效显著,产生了一批先进医疗技术。四是医院核心竞争力明显增强。卫生技术人员总量快速增长,人才梯队更趋合理,医疗行业的“中国声音”不断得到国际同行的认可。
(二)面临的挑战。
目前,我国临床专科能力发展不平衡、不充分的矛盾依然突出,与“十四五”时期公立医院高质量发展的要求不适应。一方面,专科资源分布不平衡。从地域上看,优质专科医疗资源主要集中在经济发达省份和省会城市,中西部地区和非省会城市专科服务能力发展不足。从专科层面看,部分专科基础薄弱、发展迟缓,整体医疗质量、技术水平不高,不能满足人民群众健康需要,特别是康复、病理、精神、儿科等专业。另一方面,医学前沿跟进不够,在关键技术领域实现突破的能力不足,进入不到国际第一梯队,特别是解决新发重大卫生健康问题的能力不足,集中表现在神经系统疾病、恶性肿瘤、心血管系统疾病、传染病等相关专业。
二、总体要求
(一)指导思想。
以习近平新时代中国特色社会主义思想为指导,全面贯彻党的十九大和十九届二中、三中、四中、五中全会精神,以全面推进健康中国建设为引领,以提高卫生健康供给质量和服务水平为核心,以临床专科能力建设为抓手,促进公立医院高质量发展,不断扩充优质医疗资源总量,优化医疗资源布局,构建优质高效的医疗卫生服务体系,不断提升医疗服务能力与水平,为人民群众的健康提供坚实保障。
(二)基本原则。
立足健康中国战略,按照“规划引领、分层建设、项目支持、全面推动”的思路,聚焦影响人民健康的重大疾病和主要问题,结合防范化解新发传染病等重大公共卫生事件风险的需要,以区域人口分布、疾病谱为基础,根据区域经济、交通等情况,统筹考虑不同层级、不同地区医疗机构和不同专业的发展,在突出优势的同时加强普惠建设,充分发挥国家临床重点专科建设项目的骨干作用和引领作用,实现区域内和专科领域内的医疗资源优化配置,重点解决我国医疗服务领域不平衡、不充分的问题。
一是以人民健康为中心。临床专科能力建设要紧紧围绕党中央决策部署,将保障人民健康放在优先发展的战略地位,以实现健康中国战略为指引,聚焦影响人民健康的重大疾病和主要问题,以人民健康为中心,按照新时期卫生与健康工作方针规范有序开展。
二是以科学规划为引领。各级卫生健康行政部门要根据人民群众看病就医情况,以区域人口分布、疾病谱为基础,根据区域经济、交通等情况,统筹考虑不同层级、不同地区医疗机构和不同专业的发展,科学制定本级临床专科能力建设规划,逐步建设形成资源均衡、分工协作、纵向贯通、横向联通的网格化临床专科服务体系。三是以改革创新为动力。坚持稳中求进,以提高医疗技术服务能力为工作重点,存量改革和增量改革相结合,从医疗技术、诊疗模式、管理方法等不同角度加强改革创新研究,争取在影响人民健康的重大疾病和关键技术领域实现突破,形成可推广、可复制的先进技术或经验。
四是以质量安全为核心。医疗质量安全直接关系人民群众看病就医切身体验,影响人民群众获得感,始终是医疗卫生服务体系建设发展的核心,也是医疗机构和临床专科持续健康发展的基础。要将医疗质量安全作为核心工作融入临床专科能力建设的每一个环节,通过加强管理、改革创新等方式不断提升临床专科的医疗质量安全水平。
(三)规划目标。
根据我国居民疾病谱、人民群众看病就医和患者异地就医情况、重点病种和重点手术质量安全情况,统筹考虑我国专科建设基础和卫生健康工作发展趋势,实施“国家级临床重点专科往前带、省级临床重点专科均衡建、县级临床重点专科有序跟”的临床专科能力建设新模式,实现区域间均衡发展、区域内辐射带动。“十四五”期间,由中央财政带动地方投入,从国家、省、市(县)不同层面分级分类开展临床重点专科建设,在定向支持国家医学中心和委属委管医院进行关键技术创新的同时,实施临床重点专科“百千万工程”,促进临床专科均衡、持续发展。

三、工作任务
(一)国家层面。
一是加强核心专科能力建设。根据我国居民疾病谱,选择致死致残率较高、严重影响人民健康的恶性肿瘤、心脑血管疾病等重大疾病相关专科进行普惠性建设,保障相关项目全国各省全覆盖,进一步扩充优质医疗资源,满足人民群众看病就医需求。

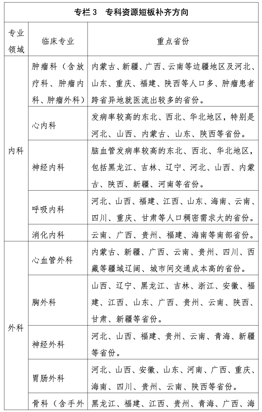
二是补齐专科资源短板。根据近10年来临床重点专科建设基础,结合近5年来患者跨省异地就医和经济社会发展的区域特点,针对不同地区群众就医需求较高的部分专业加强建设,特别是人口较多且既往获得国家临床重点专科项目较少的省份。重点支持各省针对性加强心血管外科、产科、骨科(含手外科、脊柱外科)、麻醉、儿科、精神科及病理科、检验科、医学影像科等平台专科建设。


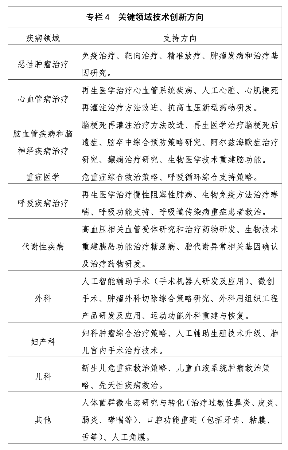
三是推动关键领域技术创新。结合国际发展前沿,根据我国未来疾病诊疗领域的需求和发展趋势,支持相关专科在影响人民健康的重大疾病和再生医学、精准医疗、脑科学、人工智能、生物医学等关键技术领域进行创新,通过与大学、研究单位合作等形式加强复合型创新团队建设,争取解决一批“卡脖子”技术,形成一批国际领先的原创性技术,推动相关专科能力进入国际前列。

(二)省级层面。
参照国家规划的项目建设方向,以严重危害群众健康的重大疾病为主线,以提高医疗技术服务能力为重点,从专科规模、医疗技术、诊疗模式、管理方法等不同角度加强普惠建设,全面提升恶性肿瘤、心脑血管疾病、呼吸系统疾病、代谢性疾病、儿科、麻醉、精神疾病等人民群众就医需求较大的核心专科能力。根据各地疾病谱和临床专科能力基线情况,东北、西北、华北等地区重点加强心脑血管疾病相关专科能力建设,西南地区和东南地区重点加强消化系统疾病、外科创伤性疾病等相关专科能力建设。原则上,各省每年按照100~150万人口匹配1个省级专科建设项目。
(三)在地市和县域层面。
以市属医院和县级医院为基础,围绕肿瘤科、心内科、胸外科、普外科、呼吸科、产科、麻醉、重症、骨外科、儿科、病理、检验、医学影像、感染性疾病等基础专科加强建设,通过加强人才培养和基础投入,推广内镜介入等微创手术和MDT、中西医结合等新诊疗模式,加强质量安全管理等方式不断提升临床专科服务能力和医疗质量安全水平,形成覆盖居民常见病、多发病、传染病的专科服务体系,保障人民群众基本看病就医需求。原则上,各地每年按照70万人口匹配1个市(县)级专科建设项目,不足70万人口的县(区)“十四五”期间至少保障1个项目。
(四)机构层面。
一是提升医疗技术应用能力,推动技术创新转化。围绕群众医疗服务需求和严重危害人民群众健康的重大、疑难疾病,不断拓展诊疗方法,提升医疗技术能力和诊疗效果,形成技术优势。在保障患者安全的基础上,鼓励开展具备专科特色和核心竞争力的前沿技术项目,大力扶持包括传统内镜治疗、宫腹腔镜治疗、介入治疗、穿刺治疗、局部微创治疗和改良外科手术方式在内的微创技术发展,逐步实现内镜和介入诊疗技术县域全覆盖。同时,坚持技术创新的发展思路,加强临床诊疗技术创新、应用研究和成果转化,特别是再生医学、精准医疗、生物医学新技术等前沿热点领域的研究,争取在关键领域实现重大突破。二是优化医疗服务模式。积极吸纳先进的诊疗理念,针对肿瘤、心脑血管疾病等重大疾病建立专病联合诊治的有效模式,研究推广MDT、快速康复、中西医结合等新诊疗模式,全力推动专科医疗服务能力的高质量发展,保障人民群众的健康权益。积极推动智慧医疗体系建设,加强人工智能、传感技术在医疗行业的探索实践,推广“互联网+”医疗服务新模式,争取在手术机器人、3D打印、新医学材料应用、计算机智能辅助诊疗、远程医疗等方面取得积极进展。三是提高医疗质量安全水平。将医疗质量安全管理工作融入专科能力建设工作,采用医疗质量管理工具进行科学管理,加强质控指标应用和医疗质量安全数据收集、分析、反馈。以医疗质量安全情况为循证依据,开展针对性改进。四是加强专科人才队伍建设。坚持引进与培养相结合,以培养为主的原则,建立人才培养机制,形成包括顶尖人才、技术骨干、中坚力量与青年医师等不同层级的专科人才梯队。在优势学科领域,注重医学交叉领域、再生医学、中西医结合等复合型创新团队建设,在均衡发展基础上有重点的发展特色亚专科;在病理、儿科、精神等薄弱专业重点加强临床应用型人才培养,打造高质量的临床服务团队。
四、组织管理与保障措施
(一)加强组织管理,压实建设责任。
各级卫生健康行政部门要充分认识临床专科能力建设的重要意义,按照“分级负责、分层建设、统筹规划、统一部署”的原则加强组织管理,明确建设责任。国家卫生健康委负责临床专科能力建设工作的统筹管理,制定国家“十四五”专科能力建设规划,根据各省推荐,遴选国家临床专科能力建设项目,加强中央财政投入,把握整体方向和工作进度,指导省级卫生健康行政部门开展工作,并适时开展督导检查。省级卫生健康行政部门负责统筹辖区内临床专科能力建设工作,根据国家规划和辖区实际情况制定本辖区“十四五”专科能力建设规划,加强省级财政投入,指导下级卫生健康行政部门和辖区内医疗机构开展相应建设工作,向国家卫生健康委推荐国家临床重点专科建设项目候选单位和专科,对本省的建设项目进行指导和评估。地市和县级卫生健康行政部门负责各省专科能力建设规划的具体落实,积极争取加强本级财政投入,指导医疗机构开展建设工作,及时向上级卫生健康行政部门报告工作进展。
各级各类医疗机构要充分发挥主观能动性,根据自身功能定位和实际情况,结合区域医疗需求,确定本机构临床专科能力建设方向,制定本机构临床专科能力建设规划,加强人才队伍建设,提升医疗技术能力和医疗质量水平,培育本机构的优势专科,扎实推进“十四五”专科能力建设规划实施。
(二)明确项目遴选机制,加大保障力度。
各省份国家项目为评优机制产生。各省结合国家规划,根据本省临床专科能力建设成效和建设需要进行初步遴选,按照简单、客观、公正的原则,采用数据分析和声誉评价相结合的方式,利用医院质量监测系统(HQMS)、单病种质量监测平台等信息系统采集数据信息,以医院评审和绩效考核工作情况为基础,使用项目遴选指标体系(见附件),客观量化评估,等额推荐项目单位。我委对各省推荐项目进行复核后确定为国家项目建设单位。国家医学中心和委属委管医院定向支持项目由我委根据相关医院申报情况确定。此外,区域医疗中心所在医院每年可以自主确定1~2个项目纳入国家项目库,由医院自行统筹经费建设。
各省份国家项目数量根据各省临床专科建设基础、既往国家临床重点专科支持情况、经济社会发展水平、人口数量、疾病谱、地域特点等方面进行统筹考虑,适当向人口密集、基础薄弱的省份倾斜,并照顾地方病诊疗需求。为避免资源过度集中,原则上国家医学中心和委属委管医院不再作为各省份国家项目建设单位,并且相关项目应当适度向非省会城市倾斜,省会城市项目占比不超过60%。
各省份投入的建设项目由各省参照上述机制确定,投入经费由地方卫生健康行政部门协调地方财政进行统筹。
(三)优化项目管理机制,保障建设成效。
一是加强项目规划,做好顶层设计。各级卫生健康行政部门要将临床专科能力建设工作纳入卫生健康事业发展总体规划,按照功能定位科学布局,做好顶层设计,编制切实可行的实施方案,明确各部门职责、目标任务和时间进度。二是加强投入保障,做好工作指导。卫生健康行政部门要积极协调财政等相关部门加强投入,建立工作协调机制,按照项目整体规划设定专项经费进行保障,积极搭建国内外前沿交流平台,指导医疗机构对项目规范管理,不断加强人才队伍建设,引进、吸收、推广先进适宜的医疗技术,分享建设成果与经验,调动医疗机构积极性。三是加强过程管理,压实建设责任。项目建设单位要将专科能力建设状况和水平纳入重要议事日程,在项目建设过程中,要根据项目建设目标,加强客观量化评估,及时监测相关指标的变化,掌握项目建设进展情况,加强绩效考核评估,落实问责制度,保障建设成效。
(四)完善结果评估机制,体现目标导向。
国家项目(含国家医学中心定向支持项目、委属委管医院定向支持项目、区域医疗中心自筹项目)建设周期为3年,在项目建设期末,首先由各省级卫生健康行政部门进行初步评估,明确相关指标量化改进情况和项目建设成效,评估合格项目报我委复核,评估不合格项目进行整改。我委组建评估团队采用客观数据远程评估和现场抽核相结合的方式,对各省份评估合格的项目进行复核评估。复核评估重点评估医疗服务质量、医疗服务能力、医疗服务效率等专科能力和绩效情况;现场抽核的项目数不低于国家项目总数的5%。复核评估合格的项目认定为国家临床重点专科并挂牌,复核评估不合格的项目进行整改。
各省级卫生健康行政部门根据国家项目建设评估指标体系、参比国家建设项目标准对省级投入的建设项目(含市县级项目)进行评估,将达到国家建设项目标准的向我委推荐,推荐项目数量不超过本省项目数量5%,由我委复核后认定为国家临床重点专科并挂牌。



*声明:本文由入驻新浪医药新闻作者撰写,观点仅代表作者本人,不代表新浪医药新闻立场。
