

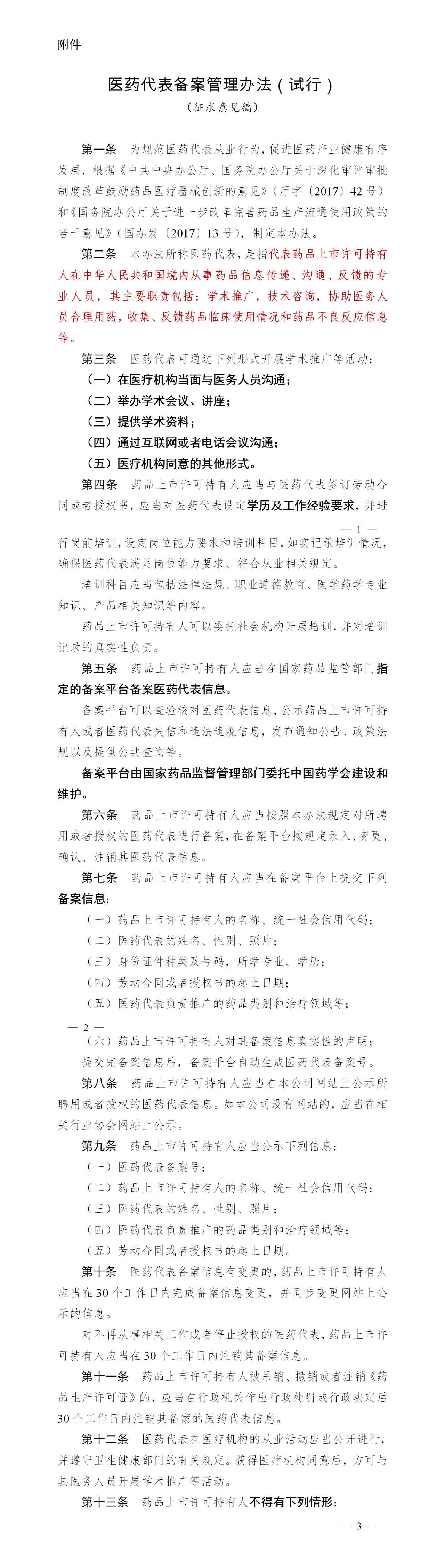
此前(6月5日),备受业界瞩目的《医药代表备案管理办法(试行)》(征求意见稿)再次公开征求意见。
意见稿共18条,明确了医药代表概念,是指代表MAH在中华人民共和国境内从事药品信息传递、沟通、反馈的专业人员,其主要职责包括:学术推广,技术咨询,协助医务人员合理用药,收集、反馈药品临床试验情况和药品不良信息。
还列出了医药代表开展学术推广的五种形式,包括在医疗机构当面与医务人员沟通,举办学会会议、讲座,提供学术资料等。并明确提出医药代表不得承担药品销售任务,收款和处理购销票据,不得参与统计医生个人开具的药品处方数量等。
此前,医药代表备案制其实没那么着急出台,甚至不需要正式出台。从2017年12月22日的第一版征求意见稿,到如今的第二版征求意见稿,这两年的时间,随着国家集采的推进,重点监控药品目录的发布、西医需要培训才能开出中成药处方等政策的出台,已经有很多医药代表退出舞台。
当然,医药代表群体也在腾笼换鸟,仿制药、中成药不需要那么多人,不意味市场上不需要医药代表,这些年创新药大热,新药上市速度也加快,而这些品种是需要医药代表来进行信息传递和推广的。
不过,专业性显然是做创新药的医药代表的前提,而从仿制药中成药板块过来的未必都合适。



