
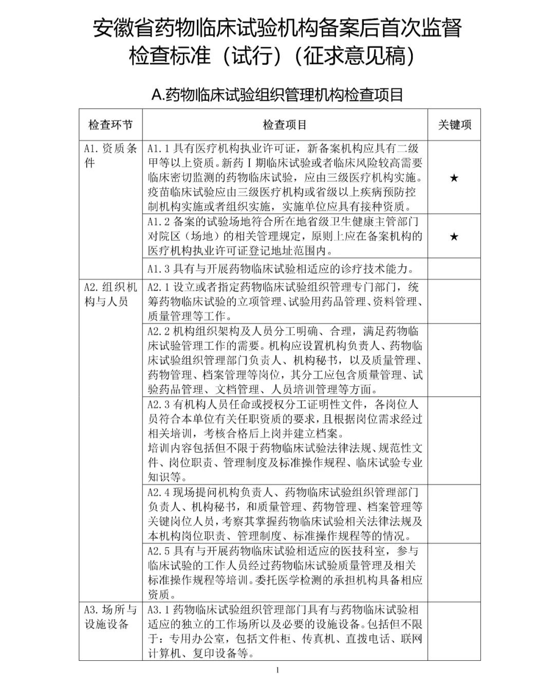
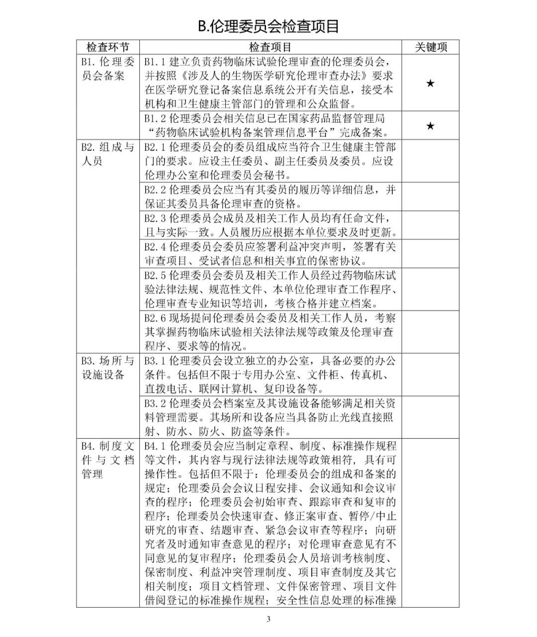
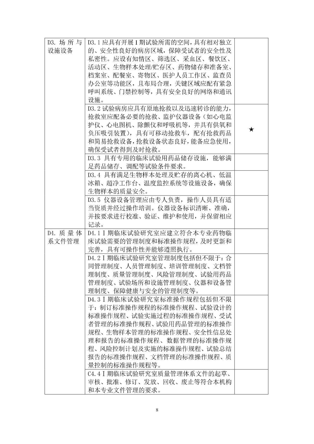
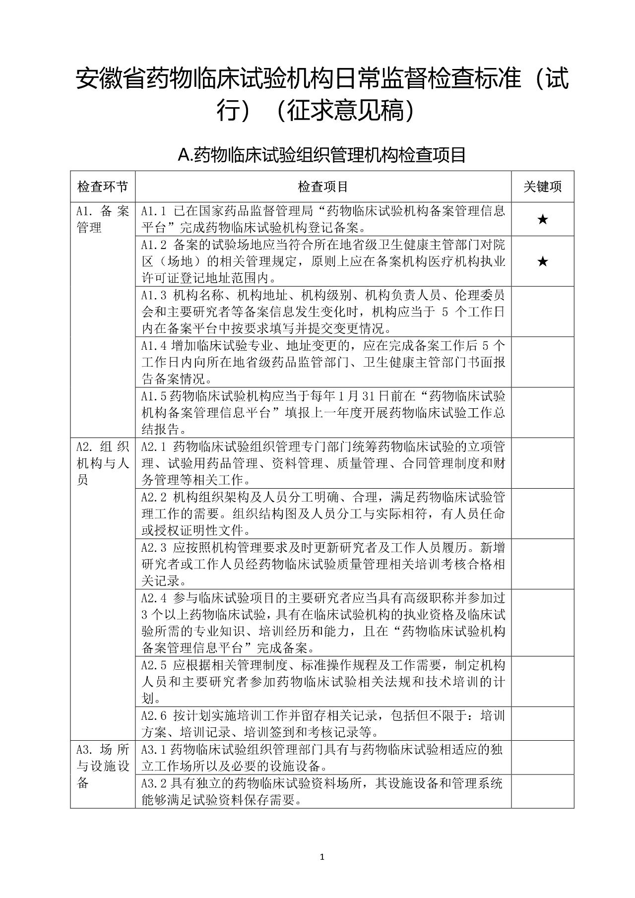
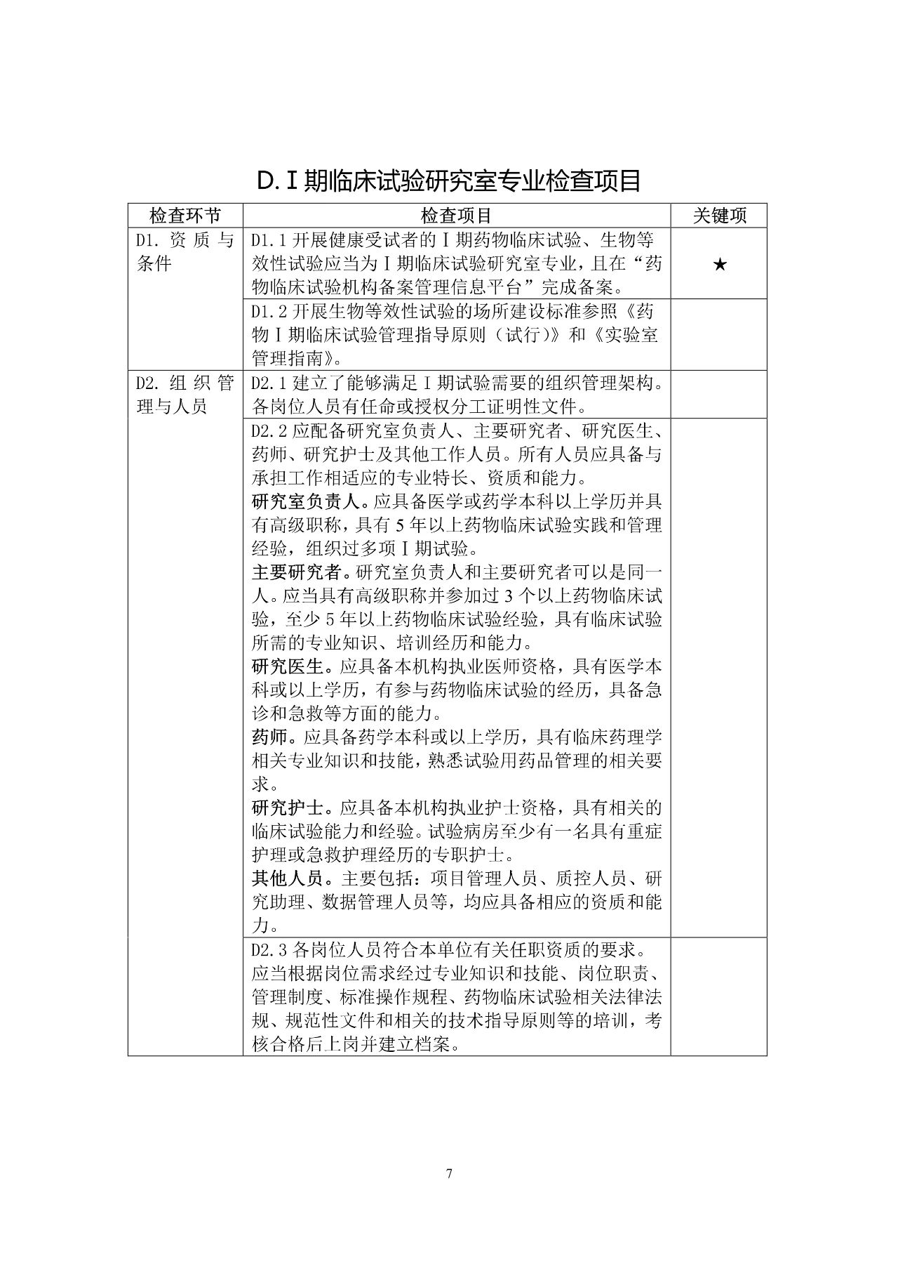
为规范安徽省药物临床试验机构的监督检查及管理工作,根据《中华人民共和国药品管理法》《中华人民共和国疫苗管理法》《药品注册管理办法》《药物临床试验机构管理规定》《药物临床试验质量管理规范》等法规、规章及规范性文件,我局组织起草了《安徽省药品监督管理局药物临床试验机构监督检查管理办法(试行)(征求意见稿)》《安徽省药物临床试验机构备案后首次监督检查标准(试行)(征求意见稿)》《安徽省药物临床试验机构日常监督检查标准(试行)(征求意见稿)》,现公开征求意见。若有修改意见和建议,请于2021年7月1日前,书面或通过电子邮件反馈。
联系人:张晨旭;联系电话:0551-62999332;邮政编码:230051;通讯地址:合肥市马鞍山路509号省政务大厦C区217室;电子邮箱:chxuzh@163.com
安徽省药品监督管理局药物临床试验机构
监督检查管理办法(试行)(征求意见稿)
第一章总则
第一条为规范安徽省药物临床试验机构的监督检查及管理工作,根据《中华人民共和国药品管理法》《中华人民共和国疫苗管理法》《药品注册管理办法》《药物临床试验机构管理规定》《药物临床试验质量管理规范》等法规、规章及规范性文件,制定本办法。
第二条本办法适用于对安徽省辖区内已按规定在国家药品监督管理局药物临床试验机构备案管理信息系统(以下简称“备案平台”)备案的药物临床试验机构的监督管理。
第三条本办法所称的监督管理,是指药品监督管理部门依据药物临床试验相关法律、法规、规章、规范和规定对药物临床试验机构及其伦理委员会实施监督检查、不良行为处理、违法行为查处等监督管理活动的过程。
第四条安徽省药品监督管理局(以下简称“省药监局”)负责组织开展全省药物临床试验机构的日常监督管理工作,制订年度药物临床试验机构监督检查计划,组织开展监督检查和有因检查,依法查处违法行为。
安徽省药品审评查验中心(以下简称“省药审中心”)负责按计划组织对新备案的机构、新增专业或变更地址的药物临床试验机构开展首次监督检查;负责省级GCP检查员队伍的管理。
省药监局各分局或工作站(以下简称“分局”)协同开展本辖区药物临床试验机构的监督管理,根据需要对辖区内药物临床试验机构整改情况进行复核检查,并及时将复查结果反馈至组织检查单位。
第二章监督检查
第五条省药监局按职责对辖区内药物临床试验机构开展监督检查,必要时对申办者、第三方研究机构等开展延伸检查。
按检查目的不同,监督检查可分为首次监督检查、日常监督检查和有因检查。检查形式可分为常规检查、飞行检查和书证材料审查。
首次监督检查:是指对新备案、新增专业或变更地址的药物临床试验机构开展的备案条件及药物临床试验质量管理规范符合性检查。
日常监督检查:是指根据年度监督检查计划,对药物临床试验机构开展重点项目的监督检查,包括对前次检查中发现问题的整改情况进行跟踪检查。对历次检查中问题比较多的或风险比较高的机构,可采用事先不告知的飞行检查形式开展检查。
有因检查:是指对药物临床试验机构可能存在的具体问题或者投诉举报等开展的针对性检查。
第六条新备案、新增专业或变更地址的药物临床试验机构应在备案后5个工作日内向省药监局和省药审中心书面报告备案情况或备案变更情况。省药审中心组织制定检查方案,在备案后60个工作日内开展首次监督检查。
第七条药物临床试验机构日常监督检查可结合首次监督检查或药品注册联合核查开展。原则上本年度已接受过首次监督检查或药品注册联合核查,未发现真实性或其他严重违规问题的机构,不再单独进行本年度日常监督检查。
第八条监督检查应从国家级或省级GCP检查员队伍中选调检查员。现场检查实行组长负责制,检查组一般由不少于2名检查员组成。
第九条检查组应严格按照《安徽省药物临床试验机构监督检查工作程序(试行)》,参照《安徽省药物临床试验机构备案后首次监督检查标准(试行)》《安徽省药物临床试验机构日常监督检查标准(试行)》开展监督检查。
第十条检查员必须严格遵守检查纪律,对被检查单位的技术资料等负有保密责任,每次检查前应接受廉政教育,并签署检查员承诺书和无利益冲突声明,与被检查单位存在利益冲突的应主动向组织检查单位申请回避;现场检查过程中应如实记录现场检查情况,对检查中发现的缺陷和问题应客观、公正评价。
第十一条被检查机构应配合检查组工作,指派熟悉业务的人员协助检查组工作,及时提供相关资料,并保证所提供的资料、数据及相关情况的真实性、完整性和可靠性;在接受现场检查时自觉维护检查工作的严肃性、廉洁性和公正性,不向检查机构和检查员赠送礼品、礼金等,不组织有可能影响检查廉洁性、公正性的活动;与检查员有利益关系的,应当主动说明并申请利益相关人员回避。
第十二条现场检查结束后,检查组应向被检查机构反馈现场检查情况及发现的问题,如无异议,检查组全体成员和被检查机构负责人在《现场检查发现问题》上签字并加盖被检查机构公章。被检查机构对检查发现的问题有异议的,检查组应进一步核实相关情况。
第十三条检查结束后,检查组撰写检查报告并由全体成员签字;被检查机构应在20个工作日内针对检查发现的问题,向组织检查单位递交书面整改报告。
第十四条监督检查结束后,检查组应及时将检查报告和现场检查发现问题送交组织检查单位。组织检查单位在收到检查报告、现场检查发现问题和整改报告后20个工作日内完成审核、出具监督检查意见并反馈至省药监局及被检查机构所在地分局。
第十五条监管部门应根据监督检查意见、检查报告、现场检查发现问题及整改报告,对检查中发现问题的机构分别作出处理:已在规定期限内完成整改或整改意见可接受的,完成本次监督检查;未能在规定期限内完成整改且整改意见不能完全说明情况的,下发限期整改通知书督促被检查机构整改(必要时调派检查人员现场核实整改情况),被检查单位完成整改后应再次递交整改报告。
第十六条被检查机构对监督检查意见有异议的,可在10个工作日内向省药品监督管理部门提出申诉。
第三章检查结果处理
第十七条省药监局将监督检查结果及处理情况,通过备案平台向社会公布。
第十八条监督检查中发现药物临床试验机构未遵守《药物临床试验质量管理规范》的,按照《药品管理法》第一百二十六条规定处理。
第十九条监督检查中发现药物临床试验机构违反《药物临床试验机构管理规定》,隐瞒真实情况、存在重大遗漏、提供误导性或者虚假信息或者采取其他欺骗手段取得备案的,以及存在缺陷不适宜继续承担药物临床试验的,取消其药物临床试验机构或者相关临床试验专业的备案,依法处理。
第二十条监督检查中发现药物临床试验机构及其伦理委员会、项目研究者违反《涉及人的生物医学研究伦理审查办法》规定的,按照《涉及人的生物医学研究伦理审查办法》有关规定处理。
第二十一条药物临床试验机构有下列行为之一的,记录不良信用记录,纳入药品安全信用档案:
(一)隐瞒真实情况、存在重大遗漏、提供误导性或者虚假信息、或者采取其他欺骗手段取得备案的;
(二)严重违反《药物临床试验机构管理规定》要求的;
(三)监督检查过程中发现药物临床试验机构或伦理委员会严重违反《药物临床试验质量管理规范》《涉及人的生物医学研究伦理审查办法》及其他法律、法规、规章的;
(四)不配合监管部门依法开展监督检查或者案件调查的;
(五)开展应经国家药品监督管理局批准但未经批准的药物临床试验的。
第四章附则
第二十二条本办法自XX年XX月XX日起施行。

















